关于召开2020中国二手车大会的通知
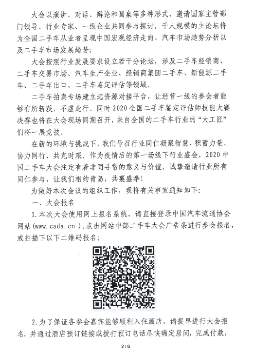
发布日期:2020-06-08 16:06
来源:中国汽车流通协会
随着国内疫情防控形势持续向好,人们正常的生活秩序也在回归常态,汽车消费以及二手车交易正在全面恢复。二手车经销商增值税减按0.5%征收政策,促进我国二手车市场形态与结构的改变,规范经营、品牌经营、规模经营将成为市场经营主体发展的主旋律。互联网、数字化、视频直播也在成为行业从业者新的营销工具。赋能行业、植根一线,线上-线下融合也已经成为二手车电商发展的重心。
为凝聚行业力量,提供跨行业、跨地域的交流平台,由中国汽车流通协会主办的2020CUCA中国二手车大会将于7月16-18日在青岛国际会展中心隆重召开。具体通知如下:
相关信息
2025-12-30
2025-11-27